近日,湘雅科研团队取得了多项突破。敲黑板!一起看看2023年12月的科研成果吧~
以下成果根据湘雅各二级学院、附属医院官网等整理。
雷光华/曾超/魏捷团队发表系列临床与转化研究成果
近日,湘雅医院骨科/老年骨关节疾病防治教育部重点实验室/国家老年疾病临床医学研究中心雷光华/曾超/魏捷教授团队在权威期刊《EBioMedicine》(IF 11.1)《Bone Research》(IF 12.7)《Arthritis Rheumatol》(IF 13.3)《Ann Intern Med》(IF 39.2)《JAMA Netw Open》(IF 13.8,2篇)《Int J Surg》(IF 15.3,2篇)《Sci Bull》(IF 18.9)和《ACS Appl Mater Interfaces》(IF 9.5)连续接收发表10项临床与转化研究成果。该系列研究围绕以骨关节炎为代表的常见骨关节疾病开展,聚焦危险因素、发病机制、临床治疗、疾病预后和新药研发,为临床防治提供了新思路。
雷光华教授团队历时10年建成我国骨关节炎领域长期稳定随访的两项前瞻性自然人群队列“湘雅骨关节炎研究/Xiangya Osteoarthritis Study”与“湘雅步行研究/Xiangya Step Study”,基于该两项队列的最新研究成果“Association between Gut Microbiome-related Metabolites and Symptomatic Hand Osteoarthritis in Two Independent Cohorts”在《EBioMedicine》以原创论著形式发表。该研究以“湘雅骨关节炎研究”为发现队列,明确了肠道菌群失调介导的色氨酸代谢紊乱与手骨关节炎患病相关,而后在独立队列“湘雅步行研究”中进一步验证了关键色氨酸代谢物与手骨关节炎患病的相关性,为阐明手骨关节炎的发病机制、探索防治新靶点提供了理论依据。

基于“湘雅骨关节炎研究”的研究成果“Combining single-cell RNA sequencing and population-based studies reveals hand osteoarthritis-associated chondrocyte subpopulations and pathways”在《Bone Research》以原创论著形式发表。该研究通过单细胞转录组测序首次发现在手骨关节炎发病中可能发挥关键作用的细胞亚群,而后基于“湘雅骨关节炎研究”与“UK Biobank”进行验证,为阐明手骨关节炎的细胞和分子机制提供了新方向。

易小平/肖茜联合研究团队在青少年边缘型人格障碍研究中连续发表系列成果
近日,湘雅医院放射科易小平副教授和心理卫生中心肖茜副教授联合团队,围绕青少年人格障碍(BPD)这一重大精神疾病,在《Psychiatry Research》(精神病学研究,中科院一区,IF=11.3)杂志上以论著形式发表题为“Association of white matter microstructural alteration with non-suicidal self-injury behavior and visual working memory in adolescents with borderline personality disorder”(青少年边缘型人格障碍中白质微结构改变与非自杀性自伤行为和视觉工作记忆的关联)的原创性论著。该研究通过弥散张量成像(DTI)技术,发现青少年边缘型人格障碍(BPD)患者在皮质边缘和皮质丘脑回路中的白质显著微结构改变。这些神经改变与BPD的关键特征——非自杀性自伤行为(NSSI)和视觉工作记忆障碍密切相关。本次研究在世界上首次发现:保留的视觉工作记忆可以减轻这些神经改变介导的青少年BPD患者NSSI行为的影响,为青少年BPD这一重要疾病机制研究乃至治疗策略优化提供了新的证据。

张乐团队在《Int J Surg》发表临床研究原创成果
近日,湘雅医院神经内科/国家老年疾病临床医学研究中心张乐教授团队的一项关于缺血性卒中防治的论文“Promising therapeutic targets for ischemic stroke identified from plasma and cerebrospinal fluid proteomes: A multicenter mendelian randomization study”(从血浆和脑脊液蛋白质组中鉴定治疗缺血性卒中的药物靶点:一项多中心孟德尔随机化研究),在国际知名外科学期刊《International Journal of Surgery》(《国际外科学杂志》,中科院1区,IF=15.3))以“原创论著”形式在线发表。
本研究从缺血性卒中治疗的临床需求出发,利用孟德尔随机化法探索血液和脑脊液中的缺血性卒中治疗靶点,发现血浆蛋白MMP-12、SWAP70及脑脊液蛋白Prekallikrein为缺血性卒中的治疗靶点。此外,团队还发现Prekallikrein通过凝血因子VII作为阿司匹林和依度沙班药物的靶蛋白、MMP-12通过纤维连接蛋白作为阿替普酶和替奈普酶药物的靶蛋白,证实血浆蛋白MMP-12及脑脊液蛋白Preallkikrein是缺血性卒中的治疗靶点。其中,靶蛋白为Prekallikrein的新药拉那利尤单抗可能是治疗IS的一种颇具前景的新药。团队率先探索缺血性卒中的血浆和脑脊液蛋白靶点,明确其中与缺血性卒中治疗相关的靶点及新药,为后续缺血性卒中的精准高效治疗和新药研发提供了科学依据。

陈子华团队在《Clin Transl Med》发表临床研究原创成果
近日,湘雅医院胃肠外科/湖南省胃肠肿瘤诊断治疗精准实验室陈子华教授团队对胃癌样本的单细胞RNA联合单细胞TCR测序数据进行分析,在单细胞分辨率下定义胃癌瘤内异质性并探索相关的肿瘤恶性特征,学术成果“Single-cell profiling reveals tumour cell heterogeneity accompanying a pre-malignant and immunosuppressive microenvironment in gastric adenocarcinoma”在线发表于《Clinical and Translational Medicine》期刊(中科院1区,IF=10.6)。
本研究利用基于单细胞转录组相似性的新型评分方法,将胃癌分为不同的ITH组,并全面分析了相关的TME特征,表明ITH可作为提示复发的预后标志物。ITH-H肿瘤中富集的免疫抑制特征,如M2巨噬细胞极化、T细胞衰竭以及某些免疫检查点分子之间的相互作用,为胃癌的精准免疫治疗策略提供了有益的见解。

张卫社与清华刘翔宇合作首次揭示人源前列腺素F2α(PGF2α)受体对配体及G蛋白选择性的分子机制
近日,湘雅医院产科张卫社教授团队与清华大学药学院国家优青获得者刘翔宇教授合作在Nature Communications(《自然通讯》,中科院1区,IF=16.6)以长文形式在线发表了题为“Structures of human prostaglandin F2α receptor reveal the mechanism of ligand and G protein selectivity”(人源前列腺素F2α受体结构揭示配体和G蛋白选择性机制)的研究论文。该研究利用冷冻电镜技术解析了两种临床药物卡前列素和拉坦前列素(游离酸形式)结合人类FP受体-G蛋白复合物结构,分辨率分别为2.7 Å和3.2 Å(图1b, c)。这项研究既揭示了前列腺素及其类似物对于FP受体的选择性分子机制,也揭示了前列腺素受体对G蛋白的选择性分子机制。这将为后续以FP受体为靶点的药物开发提供重要的研究基础,尤其是开发副作用更小的治疗产后出血的药物。

黄耿文/李新营团队在感染性胰腺坏死的生存预测方向取得重要进展
近日,湘雅医院普通外科黄耿文教授和李新营教授团队联合在感染性胰腺坏死的生存预测上取得重要进展,研究成果以“Prediction of survival in patients with infected pancreatic necrosis: a prospective cohort study”(感染性胰腺坏死患者的生存预测:一项前瞻性队列研究)为题在外科学顶级期刊《International Journal of Surgery》(国际外科学杂志,Q1,IF= 15.3)上发表。研究团队历经10年建立了前瞻性临床研究队列,采用随机森林生存和条件生存等统计方法,提出器官衰竭的数目和持续时间、年龄、首次外科干预的时机、出血、血流感染和严重程度的分类是IPN患者死亡最关键的7个预测因素。由上述预测因子构建的条件生存列线图和logistic回归列线图可以帮助临床医生准确实时地预测IPN患者的生存率,从而优化临床决策。

谢辉/王振兴团队在国际顶级期刊《自然通讯》发文,颠覆骨髓“内皮-间质转化”观点
近日,湘雅医院运动系统损伤修复研究中心主任谢辉教授和王振兴副研究员团队在《自然通讯》(Nature Communications;IF=16.6,中科院1区Top期刊)以长文形式在线发表了题为“Reassessing endothelial-to-mesenchymal transition in mouse bone marrow: insights from lineage tracing models”(重审小鼠骨髓中的内皮-间质转化:来自谱系示踪模型的启示)的最新研究成果。
Endothelial-to-mesenchymal transition(EndoMT)即内皮-间质转化,是指内皮细胞(ECs)经历一系列分子事件,逐渐失去内皮特异性蛋白表达,并启动间质特异性蛋白表达的转分化过程。有研究团队通过骨髓单细胞RNA测序(scRNA-seq)发现了所谓表达间质标志物的具有EndoMT潜能的内皮细胞,提出内皮细胞可通过EndoMT形成骨髓间质细胞(Bone marrow stromal cells, BMSCs),并发挥造血支持和造血重建作用。
谢辉教授和王振兴副研究员团队对“骨髓EndoMT现象”进行了系统深入的研究,提供了与上述观点不同的证据。他们发现,尽管小鼠骨髓的scRNA-seq分析可以检测到表达间质标志物Prrx1和Lepr的内皮细胞,然而,这种特殊的内皮细胞群却无法在Prrx1-Cre和Lepr-Cre间质细胞谱系示踪模型中得到验证。这些表达间质标志物的内皮细胞实际上是由内皮细胞-间质细胞粘连体(ECs-BMSCs doublets)所构成,是scRNA-seq不能达到真正的单细胞分辨率所造成的一种假象。此外,该团队使用了Cdh5-Cre和Tek-Cre两种诱导型内皮细胞谱系示踪模型,通过分析CDH5、TEK或EMCN内皮标志物阳性骨髓间质细胞的骨内分布特点和特征标志物表达差异,发现内皮标志物阳性骨髓间质细胞的比例非常低,并且这些骨髓间质细胞并非由内皮细胞分化而来。在髓系清除诱导的造血重建模型中,内皮标志物阳性骨髓间质细胞并未增加。这些证据表明,在稳态和髓系清除诱导的造血重建过程中,内皮细胞不会转化为骨髓间质细胞。

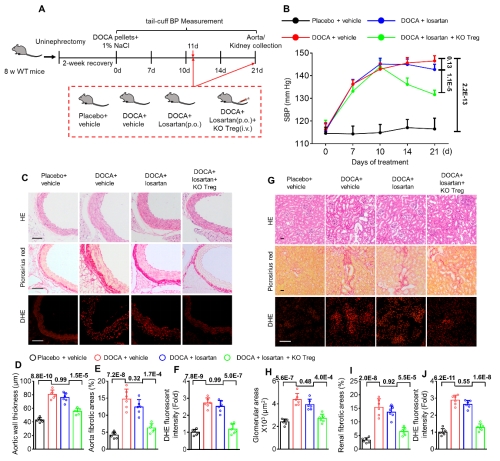
周胜华团队在国际心血管领域顶级期刊《Circulation Research》发表高血压靶器官损伤及保护机制原创性研究成果
近日,湘雅二医院周胜华教授团队在国际心血管领域顶级杂志Circulation Research (IF=20.1;5年IF=22.4)上在线发表了题为“CD4+ T cell Legumain Deficiency Attenuates Hypertensive Damage via Preservation of TRAF6”的原创研究论文,首次揭示了T细胞内源性豆荚蛋白(LGMN)在高血压及其靶器官损伤中的作用、机制和靶点。
该研究首次发现了TRAF6为分子伴侣介导的自噬底物,LGMN-TRAF6轴在Treg细胞免疫调节功能及高血压靶器官损伤中的作用。重要的是,单独使用经典抗高血压药物氯沙坦仅轻度减轻盐敏感高血压及相应靶器官损伤,而氯沙坦联合LGMN敲除Treg细胞过继转移可显著逆转DOCA/Salt诱导的血压升高及相关靶器官损伤,表明在临床常规药物治疗下,靶向T细胞LGMN可对高血压靶器官损伤带来额外获益。

刘先领团队在《Bioactive material》上发表重要综述
近日,湘雅二医院肿瘤科刘先领教授课题组在国际权威材料学刊物《Bioactive material》(IF=18.9,中科院一区)上发表了题为“Engineering materials for pyroptosis induction in cancer treatment”的研究论文。文章首先详细回顾了肿瘤焦亡表型在工程材料抗肿瘤过程中发挥的重要作用,然后,总结了焦亡的特点与其他细胞死亡形式(凋亡、坏死)之间的区别。进一步,将工程材料分为生物加工、化学合成、天然提取三大类,并分别论述不同工程材料诱导的肿瘤细胞焦亡与化疗、放疗、靶向治疗和免疫治疗之间关系。研究最终得出了诸多发现,包括:发现了GSDM蛋白和Caspase蛋白是工程材料诱导焦亡表型的关键分子;天然材料不仅可以增强肿瘤治疗疗效,而且还具有缓解肿瘤治疗副作用的潜力;病毒和细菌作为生物材料同样具有诱导肿瘤焦亡的作用。
原文链接:https://doi.org/10.1016/j.bioactmat.2023.10.027

张东山/董政团队揭示了早期糖尿病肾病肾小管间质纤维化不显著的机制
近日,湘雅二医院急诊医学科张东山教授团队在国际一流期刊《Advanced Science》(IF:15.1)在线发表论文“Discovery of PRDM16-mediated TRPA1 induction as the mechanism for low tubulo-interstitial fibrosis in diabetic kidney disease”,首次揭示了早期糖尿病肾病(DKD)肾小管间质纤维化不显著的机制,也为糖尿病肾病的防治提供了新的治疗靶点和干预药物。张东山教授团队构建了肾脏近曲小管敲除PRDM16的小鼠和肾脏近曲小管敲入PRDM16的小鼠,通过复制了两种糖尿病肾病模型,发现敲除加重了肾脏纤维化,而敲入显著减轻肾脏纤维化。进一步体外实验发现PRDM16和TRPA1直接相互作用并抑制MAPK(P38,ERK1/2)和TGF-β1通路的表达,而TGF-β1又影响间质成纤维细胞分泌细胞外基质,最终减轻肾脏纤维化。同时体内导入PRDM16的病毒载体或者小分子化合物Formononetin均可以减轻DKD的肾脏纤维化,其中Formononetin可直接作用PRDM16相互作用,该研究为揭示了DKD早期肾小管间质纤维化不显著的分子机制,也为肾脏纤维化的防治提供了新的靶点和潜在干预药物。
原文链接:https://pubmed.ncbi.nlm.nih.gov/38072665/

程岩团队最新研究成果发现靶向三阴性乳腺癌的新型小分子先导化合物
近日,湘雅二医院药学部程岩教授课题组与苏州大学药学院叶娜副教授课题组合作在国际权威学术期刊《高级科学》(Advanced Science)(中科院一区top,IF=15.1)在线发表了题为《Design and characterization of a novel eEF2K degrader with potent therapeutic efficacy against triple-negative breast cancer》(《设计和表征一种eEF2K降解剂具有强效抗对三阴性乳腺癌作用》)的研究论文。该研究筛选并表征了小分子化合物C1为真核细胞延长因子2激酶(eukaryotic elongation factor 2 kinase, eEF2K)蛋白的首个“分子胶”降解剂,该降解剂具有强大的抗三阴性乳腺癌(triple-negative breast cancer, TNBC)活性。研究发现为TNBC治疗提供了一个前景光明的新策略,这对新型TNBC治疗药物的开发具有重要意义。
原文链接:https://doi.org/10.1002/advs.202305035

刘军团队研究揭示Omicron感染急性期对大脑微结构的影响
近日,湘雅二医院放射科刘军教授课题组在《JAMA Network》(美国医学会杂志子刊)(IF=13.8)在线发表了题为“Gray Matter Thickness and Subcortical Nuclear Volume in Men After SARS-CoV-2 Omicron Infection”(《感染SARS-CoV-2 Omicron后男性大脑灰质厚度和皮下核团体积改变》)的研究论文。该研究前瞻采集了61名男性感染SARS-CoV-2 Omicron前后的磁共振成像(MRI)数据,旨在探究同一组被试在感染急性期大脑微结构上的变化。研究发现,在急性感染期间,患者左侧楔前叶、右侧枕叶的灰质皮层厚度及右侧海马体积显著降低。此外,灰质皮层厚度和皮质下核团体积的损伤分别与焦虑量表得分增高及认知功能损伤相关。
原文链接:https://jamanetwork.com/journals/jamanetworkopen/fullarticle/2812387

彭振宇团队在《J Hazard Mater》发表临床研究原创成果
近日,湘雅二医院急诊医学科彭振宇团队的一项关于锰与肌少症发病的论文“Association between manganese exposure in heavy metals mixtures and the prevalence of sarcopenia in US adults from NHANES 2011–2018”(2011-2018年美国国家健康与营养调查( NHANES )中重金属混合物中锰暴露与美国成年人肌少症患病率的关系)在国际知名期刊《Journal of Hazardous Materials》(《危险材料杂志》,中科院1区,IF=13.6))以“原创论著”形式在线发表。本研究探讨了2011年至2018年美国国家健康与营养调查(NHANES)中血锰浓度与肌少症患病风险之间的相关性。该项研究纳入4957人,其中398人(8%)被诊断为肌少症。在logistic回归模型中,血锰浓度与肌少症的患病率之间存在正相关。在加权分位数(WQS)和贝叶斯核机回归(BKMR)模型中,重金属混合物与肌少症的患病率呈正相关,锰被确定为这种关联的主要贡献者。此外,中介分析显示炎症介导了锰暴露与肌少症患病率之间的关系。该团队率先探索过量锰暴露是导致肌少症患病的因素之一,为肌少症的防治提供了科学依据。
原文链接:https://doi.org/10.1016/j.jhazmat.2023.133005

朱雪婧团队研究揭示Omicron感染相关肾脏损伤的临床与病理特点
近日,湘雅二医院肾内科朱雪婧教授课题组在《JOURNAL OF MEDICAL VIROLOGY》(IF=12.7)发表了题为“Clinical and pathological features of omicron variant of SARS-CoV-2-associated kidney injury”的研究论文。鉴于毒株变异和人种差异,国人新冠病毒感染相关的肾脏损害(COVAN)的临床及病理特点与国外存在一定的差异,而目前国内COVAN相关数据相对缺乏。本研究回顾性中南大学湘雅二医院46例COVAN患者,分析其临床、病理指标,探讨新冠病毒肾损伤特点及其预后情况。本中心新冠病毒感染相关肾脏损害患者最常表现为急性肾损伤(AKI)、慢性肾功能不全(CKD)和肾病综合征(NS),最常见的病理诊断IgA肾病(IgAN)、局灶节段性肾小球硬化症(FSGS)和膜性肾病(MN)。与先前毒株所致肾损伤相比,奥密克戎毒株感染者肾功能损害更轻,预后更好。以上研究揭示了中国人群SARS-CoV-2感染所致肾损伤的临床、病理及预后特点,有助于深入理解COVAN的病理生理过程,指导临床医生准确认识和评估新冠患者的肾损害风险,为中国人群COVID-19相关性肾病提供数据和参考。
原文链接:https://doi.org/10.1002/jmv.29196

许浩东团队研究揭示蛋白质靶向降解决定子图谱
近日,湘雅二医院骨科许浩东教授课题组与美国医学与生物工程院院士、德克萨斯大学Zhongming Zhao教授课题组合作在国际知名学术期刊《分子生物学与进化》(MolecularBiologyand Evolution)(中科院一区top,IF=10.7)在线发表了题为《DegronMD: LeveragingEvolutionary and Structural Features for DecipheringProtein-Targeted Degradation.Mutations, and Drug Response to Degrons》(《DegronMD:利用进化和结构特征破译降解子相关的蛋白质靶向降解、突变和药物反应》 的研究论文。蛋白质靶向降解是一种新兴的、有前景的治疗方法。降解的特异性和细胞稳态的维持是由E3泛素连接酶和降解决定信号(称为degron)之间的相互作用决定的。人类基因组编码超过600个E3连接酶,然而,到目前为止,只鉴定了少数的E3特异性的degron。在这项研究中,研究人员发现degron是进化保守的,倾向发生在蛋白质翻译修饰位点附近,特别是在无序结构和高溶剂可及性的区域。通过模式识别和机器学习技术,研究人员在人类蛋白组中鉴定出超过18,000个新的degron用于靶向蛋白质降解研究。此外,基于癌症中体细胞突变引起的表型变化,研究人员系统量化和评估了突变对泛癌degron功能的影响,鉴定出89,318个潜在驱动突变,并进一步结合多组学综合分析,揭示了400多个与degron基因突变相关的耐药事件。
原文链接:https://doi.org/10.1093/molbev/msad253

湘雅二医院联合粉末冶金研究院在镁合金外科医用新材料领域取得新进展
近日,湘雅二医院副主任医师刘波联合中南大学粉末冶金研究院吴宏教授团队在材料学领域顶级期刊《Journal of Magnesium and Alloys》(《镁合金学报》,IF:17.6)上发表原创研究。研究显示,通过铜离子优化层状双氢氧化物,能够增强镁合金的耐腐蚀性、抗菌性和成骨性能,有望促进外科医用植入物的材料学革新升级。湘雅二医院联合粉末冶金研究院共同设计了一种具有LDH结构的镁合金涂层,通过共沉淀和水热处理两步法在镁合金表面构建含铜离子的MgAl-LDH,大幅提高耐蚀、抗菌和促成骨的效果。其中短期和长期耐蚀性的提高归因于LDH屏障的作用。镁离子和铜离子双重离子协同抗菌对大肠杆菌和金黄色葡萄球菌有良好的抑制作用。动物试验中,大鼠股骨植入两周和四周后,组织染色切片表明该材料无毒性且具有良好的成骨作用。研究显示,该材料将大大提高外科医用植入物的耐腐蚀、抗菌和成骨功能,将有望为骨科、普外科、整形外科等相关科室提供新的材料学革新升级。
原文链接:https://doi.org/10.1016/j.jma.2023.08.010

赵锴/吕奔团队揭示NLRP3炎性小体活化的开关分子机制
近日,湘雅三医院血液内科赵锴、吕奔团队在国际知名学术期刊《自然通讯》(Nature communications)(IF=17)上发表题为“乙酰化修饰是NLRP3炎性小体全面活化的必要条件(Acetylation is required for full activation of the NLRP3 inflammasome)”的论文,阐述了KAT5(乙酰基转移酶5)介导的NLRP3(NOD样受体热蛋白结构域相关蛋白3)乙酰化修饰是NLRP3炎性小体活化的重要开关,为脓毒症等炎症疾病的防治提供了新的思路。该团队通过构建多种转基因小鼠、分子生化实验以及活细胞实时成像等手段证实了KAT5介导NLRP3发生乙酰化,并且该乙酰化修饰是NLRP3发生寡聚化并活化的关键事件。通过小分子药物靶向KAT5乙酰化酶活性可缓解脓毒症等炎症疾病的症状,也为相关疾病的治疗提供了潜在的靶点。

周文课题组揭示多发性骨髓瘤耐药新机制
近日,中南大学肿瘤研究所周文课题组在国际知名学术期刊《细胞代谢》(Cell Metabolism)(IF=31.3)杂志在线发表最新成果“Targeting gut microbial nitrogen recycling and cellular uptake of ammonium to improve bortezomib resistance in multiple myeloma(靶向氮源循环微生物和细胞对铵的摄入改善多发性骨髓瘤硼替佐米耐药研究)”。该研究利用宏基因组学发现以弗氏柠檬酸杆菌(Citrobacter freundii)为代表的肠道氮源循环微生物在复发耐药MM患者体内富集,且通过增加患者的NH4+水平、提高MM细胞对NH4+的摄入和增强NEK2蛋白的稳定性,从而诱导MM对硼替佐米耐药。研究还发现通过服用呋塞米或益生菌(如:Clostridium butyricum)可部分缓解宿主MM细胞对硼替佐米耐药。值得一提的是,研究首次发现肠道氮源循环微生物与宿主代谢互作通过NH4+诱导多发性骨髓瘤耐药新机制,为MM复发耐药治疗提供了新的干预靶标和临床策略。

夏昆/李津臣团队与合作者在神经发育疾病非经典剪接新发变异方面取得重要进展
近日,湘雅医院、生命科学学院李津臣研究员、生命科学学院医学遗传学研究中心夏昆研究员、安徽医科大学第一附属医院曹云霞教授和贺小进教授组成的研究团队在Lancet杂志旗下期刊eBioMedicine(IF=11.1)发表研究论文“神经发育疾病非经典剪接新发变异的鉴定(Prioritizing de novo potential non-canonical splicing variants in neurodevelopmental disorders)”,证明非经典剪接新发突变同样对神经发育性疾病有重要影响。
研究团队基于前期开发的神经精神疾病新发突变数据库Gene4Denovo(Nucleic Acids Research, 2020),提取了47,574名孤独症等神经发育疾病患者和4,262未健康对照中345,787和198,299个新发突变,并基于团队前期开发的可变剪接剪切分析平台SPCards(Nucleic Acids Research, 2022)及深度学习算法SpliceAI全面分析剪接变异。结果表明,孤独症等神经发育性疾病患者显著携带更多的潜在非经典剪接变异,同时证明其对神经发育性疾病患者的贡献度和经典剪接变异类似。进一步发现携带潜在非经典剪接变异的274个基因的编码区致病性变异同样显著富集于神经发育性疾病患者。功能分析发现274基因和染色质重塑、转录因子结合、神经元轴突和离子跨膜转运蛋白活性等以往报道的神经发育性疾病功能相关。该研究证实了全面分析非经典剪接变异的必要性和重要性,对提高神经发育疾病的临床诊断和解析致病机制具有重要意义。

夏赞贤团队提出靶向EGFR信号通路是一种潜在的COVID-19治疗策略
近日,生命科学学院夏赞贤教授课题组在Wiley旗下知名学术期刊《JOURNAL OF MEDICAL VIROLOGY》(IF=11.1,Q1)上发表题为《Targeting epidermal growth factor receptor signalling pathway: A promising therapeutic option for COVID-19》的综述,阐述了表皮生长因子受体(EGFR)信号在SARS-CoV-2感染中的调控作用,为靶向治疗COVID-19提供了新的思路。
在SARS-CoV-2感染后,EGFR信号的激活将促进病毒繁殖、宿主黏液分泌过多和肺纤维化,并抑制宿主的抗病毒反应。该综述对EGFR信号在SARS-CoV-2感染中的重要性进行了深入系统的总结,并讨论针对EGFR信号传导作为COVID-19治疗策略的前景。在此基础上,提出EGFR抑制剂厄洛替尼(erlotinib)可能是一种靶向治疗COVID-19的更优选择,因为厄洛替尼erlotinib不仅有效阻断EGFR信号通路,也能抑制AAK1介导的病毒胞吞,可以从多个角度发挥抗病毒反应。该研究对于当前仍在流行的新冠病毒感染和COVID-19治疗提供了一个具有前景的新的防控策略。
原文链接:https://pubmed.ncbi.nlm.nih.gov/38126937/

邓亚飞/赵红梅联合研究团队在儿童结肠息肉研究中发表原创性研究成果
近日,谈球吧附属儿童医院儿科医学研究所邓亚飞副研究员和消化营养科赵红梅主任医师团队通过对3种不同类型儿童结肠息肉样本进行单细胞RNA-seq分析,首次绘制儿童结肠息肉单细胞图谱,学术成果“Single-cell landscape of the cellular microenvironment in three different colonic polyp subtypes in children以论著的形式被《Clinical and Translational Medicine》期刊(中科院1区,IF=10.6)接收。
结肠息肉是儿童常见的消化道疾病之一,尽管儿童患者肠息肉癌变风险比较小,但是很多患者经常遭受消化道出血、低白蛋白血症、肠梗阻甚至息肉直肠脱出,严重影响儿童的身心健康发育。目前临床上针对不同息肉类型患者几乎以肠镜和外科手术切除息肉为主,对于那些息肉反复生长的患者如息肉病和黑斑息肉综合征必须要经历多次麻醉,而且还会带来很高的肠穿孔风险,因此,寻找潜在的预防和治疗方案势在必行。本项研究利用单细胞测序、多色免疫荧光、流式分析以及建立动物模型对正常结肠组织和3种不用类型结肠息肉(单发息肉、息肉病和黑斑息肉综合征)进行细胞图谱绘制,系统描述了3种不同类型息肉共有以及特有的细胞和基因表达特征。本项研究揭示了儿童不同类型结肠息肉细胞异质性,加强对儿童结肠息肉发病机制的认识,为减少儿童结肠息肉复发提供潜在的治疗靶点。
